
Budget Allocation: When To Choose Google Ads Vs. Meta Ads
Google Ads or Meta Ads: Where should your budget go? Compare…

Integrating SEO into omnichannel marketing for seamless engagement
With customers now discovering content across traditional search…

How To Write SEO Reports That Get Attention From Your CMO via @sejournal, @AdamHeitzman
Transform your reports with insights that matter. Discover how…

Kinsta WordPress Updater Prevents Failed Plugin Updates via @sejournal, @martinibuster
Kinsta stops bad WordPress plugin updates from going live by…

15 Proven Tips To Get More Social Media Followers via @sejournal, @MattGSouthern
Looking to increase your social media followers? Check out these…

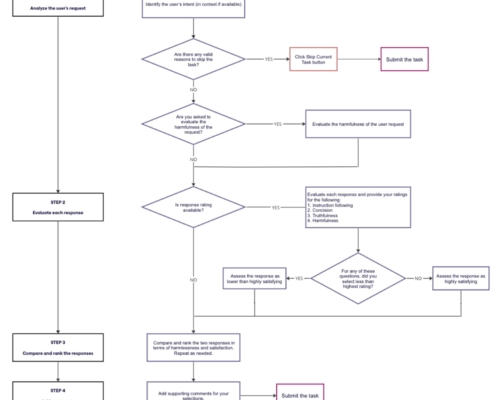
Apple’s Preference Ranking Guidelines: Leaked doc reveals scoring system for AI-generated responses
Apple’s internal playbook for rating digital assistant responses…

Trump extends TikTok sale/shutdown deadline by another 75 days
President Trump extended the deadline for ByteDance to sell…

Microsoft Launches Copilot Search in Bing via @sejournal, @MattGSouthern
Microsoft launches Copilot Search in Bing, offering AI-powered…

Google Demand Gen ads now feature landing page screenshots
Google now lets you automatically add screenshots of landing…

Google Analytics rolls out Generated Insights feature to decode data fluctuations
Google Analytics introduced a new AI-powered feature called…

